1. Profil spoločnosti
Spoločnosť bola založená v roku 1977 a reštrukturalizovaná do súkromného podniku v roku 2003. Je profesionálnym výrobcom špičkových odevných priadzí s 150 000 vretenámi, 860 zamestnancami, plochou závodu 170 000 metrov štvorcových a celkovým majetkom 350 miliónov juanov. Spoločnosť má právo prevádzkovať samohybovaný vývoz a je čínska butiková základňa zmiešaná s chemickými vláknami, národná základňa výrobnej a vývojovej výroby priadze a národná rozlišovacia základňa zelenej priadze.
„Double Great“ Brand Yarn získala tituly známej čínskej známej ochrannej známky, produktu bez národného inšpekcie, provincie Jiangsu Slávny produkt značky a národný produkt s trupeným používateľom. Spoločnosť má medzinárodne pokročilé a na domácom točení a predstavila svetové špičkové rámy kresby, čestné stroje, strybné stroje, automatické vinutia a dvojité krútiace stroje, úplnú sadu inšpekčných a testovacích nástrojov pre inšpekciu a úplné testovanie. Ukončila certifikáciu CNAS a certifikáciu uster. Produkuje hlavne čisté spriadanie a diferencované zmiešané priadze, ako je bavlna, polyester, viskóza, akryl, recyklovaný polyester, viskóza, modal, modálna, Tencel atď. Spoločnosť sa nachádza v č.
Spoločnosť založila Národné inovačné centrum technologických technológií, provinčné podnikové technologické centrum, výskumné centrum provinčných technológií a provinčné centrum priemyselného dizajnu. Vyvinula 50 nových produktov na alebo nad provinčnou úrovňou, z ktorých 3 boli udelené národné nové výrobky; 5 získalo ceny provinčných textilných technológií; 1 získal provinčné špičkové výrobky; 17 procesných technológií bolo udelené patenty na národné vynálezy; 10 bolo udelených patentov na národné úžitkové modely; a viac ako 10 produktov získalo ceny provinčných, obecných a okresných vedeckých a technologických cien. Medzi nimi bola technológia výrobného procesu „katiónovej polyesterovej viskózovej priadze“ udelená národný patent na vynález; Nový produkt „Nano antibakteriálna polyesterová priadza“ vyplnila domácu medzeru, výsledky výskumu dosiahli domácu úroveň a získali cenu provinčných technologických technologických technológií; Nový produkt „Aircell Yarn“ vyplnil domácu medzeru, výsledky výskumu dosiahli medzinárodnú pokročilú úroveň a získali cenu provinčných textilných technologických technológií, provinčné produkty špičkových technológií a cenu Municipal Science and Technology Award. Predsadil vypracovanie 1 národného štandardu, 9 priemyselných štandardov a 5 skupinových štandardov.
Spoločnosť venuje pozornosť riadeniu kvality výrobkov, ekologickému životnému prostrediu a výstavbe zdravia a bezpečnosti pri práci. Pri neustálom rozvoji spoločnosť drží krok s časmi, dodržiava ekologický vývoj a má nízku spotrebu a nízku spotrebu energie vo výrobnom procese. Prešla certifikáciou kvality, životného prostredia, ochrany zdravia a bezpečnosti a merania a meranie energie a certifikáciu systému energetiky. It has successively won the National Contract-abiding and Credit-worthy Enterprise, the National Model Enterprise of Harmonious Labor Relations, the China Textile and Apparel Federation Energy Conservation and Emission Reduction Technology Innovation Award, the China Textile and Apparel Federation Sustainable Textile Product Development Good Energy Efficiency Award, the National Double Love and Double Evaluation Advanced Enterprise, the National Model Workers' Home, the National Top 50 Cotton Textile Enterprises, Jiangsu Province Vodovodný podnik, provinčná civilizovaná jednotka, provinčný high-tech podnik, provinčná dobrá riadenie výkonnosti, pokročilé jednotka Nantong City Energy Energy, Enterprise, Enterprise City Integrity Enterprise, Demonštrácia mestského priemyselného univerzitného prieskumu a ďalšieho vyznamenania.
Spoločnosť bude vždy dodržiavať rozvojovú stratégiu „stanovovania referenčných hodnôt a výroby vysokokvalitných výrobkov“, sleduje sa vývojová cesta „profesionalizácia, diferenciácia a technológie“, budovanie technologických výskumov a rozvojových platforiem, platforiem integrácie zdrojov, platforiem agregácie talentov a platforiem rozširovania značky, vybudujú domáci výskum a vývoj a výrobu a obchodný priemysel a propagujte trvalo udržateľný rozvoj podnikania v oblasti podnikania.
2. Ochrana práv a záujmov zamestnancov
1. Zamestnávatelia v súlade so zákonom a chránia pracovné práva a záujmy zamestnancov
Spoločnosť sformulovala systém riadenia práce a personálu na základe pracovného práva a zákona o pracovných zmluvách a iných zákonoch a nariadeniach na reguláciu náboru zamestnancov, odbornej prípravy, platov a poistných výhod, podpisu a ukončenia pracovných zmlúv, pracovných hodín a dovolenky. Dodržiavajte koncept „Peniaze rozptyľuje sa ľudí, ktorí sa zhromažďujú“, dajte vzťah medzi nimi na správnom mieste, vytvárajú úzke partnerstvo so zamestnancami a nechajte väčšinu pracovníkov mať väčšie výsledky reformy a rozvoja. Generálny riaditeľ spoločnosti každý rok píše cieľ zvýšiť príjem zamestnancov o 5% na pracovný cieľ a každý rok môže prekročiť vopred stanovený rast cieľov. Aj keď bola epidémou ovplyvnená v roku 2021, spoločnosť stále zvýšila príjem z platov zamestnancov o 6,5%. Spoločnosť primerane formuluje štandardy platov pre každú pozíciu a verejne vyžaduje názory zamestnancov. 20. dňa každého mesiaca sa celý mesačný plat zamestnancov ukladá na bankovú kartu každej osoby včas. Počas 46 rokov od založenia továrne nedošlo k nedoplatkom ani odpočtom mzdy zamestnancov. Spoločnosť rieši päť sociálnych poisťovní a provizórnych fondov pre všetkých zamestnancov kontraktu a platí poplatky za sociálne poistenie v plnej miere a primerane každý mesiac v prísnom v súlade s požiadavkami zákonov a predpisov. Zamestnanci predstavujú 70% zamestnancov spoločnosti. Odborová únia zriadila ženský výbor, ktorý je zodpovedný za osobitnú ochranu pracovných síl pre zamestnankyne, vydáva každoročne osobitné príspevky ženským zamestnancom, organizuje zdravotné vyšetrenia pre zamestnancov, dva skríningy rakoviny pre zamestnankyne zamestnancov a vyšetrenia zdravia v povolaní, pravidelne pochopenie abnormalít zamestnancov vo fyzických skúškach zamestnancov a vytvorenie systému zdravotného záznamu zamestnancov na uľahčenie zdravotného manažmentu zamestnancov.
Zamerajte sa na intelektuálne investície a uspokojte práva kultúrneho vzdelávania zamestnancov. Spoločnosť dôrazne implementuje „projekt celoživotného vzdelávania zamestnancov“, aby všetkým zamestnancom poskytol príležitosť rásť a rozvíjať sa. Vďaka dopravcovi „Vytvorenie podniku zameraného na vzdelávanie a snahu stať sa zamestnancami založenými na vedomostiach“ poskytuje spoločnosť viacúrovňové, viac kategórie a diverzifikované školenie pre zamestnancov. Spoločnosť udržiava dlhodobé družstevné vzťahy s Donghua University, Jiangnan University, Nantong University, Nantongovou odbornou univerzitou a ďalšími inštitúciami a implementuje metódy prepojenia továrne do školy, školenia mimo pracoviska, výcvik podnikov a infaktorových tried na poskytovanie odbornej výcvikovej technológie pre vedenie technológie pre vedenie front-line pre riadenie technológií v oblasti riadenia technológií v továrni. Postupne otvorila 11 kurzov odborného výcviku v oblasti textilného inžinierstva, tkania, strojov, elektroniky, klimatizácie, počítačovej aplikácie atď. Počas študijného obdobia zamestnanci dostanú plné mzdy a preplachujú školné a rôzne výdavky. Každý rok sa koná súťaž o operačné zručnosti s cieľom vybrať desať najlepších Pacesetters and Operation Experts od pracovníkov front-line a spoločnosť organizuje cestovanie za víťazov. Spoločnosť podporuje samoštúdium zamestnancov a má zbierku viac ako 30 000 kníh. Všetky knihy samoštúdia, ktoré kupovali zamestnanci, sú preplatené. Dvaja zamestnanci získali postgraduálne tituly v textilnej technológii a mechanickom dizajne a automatizácii prostredníctvom samoštúdia.
Prísne implementovať zákony a zdravotné zákony a nariadenia o zdraví práce na ochranu životných a zdravotných práv zamestnancov. V posledných rokoch spoločnosť investovala viac ako 30 miliónov juanov do zavedenia pokročilých zariadení, ako sú automatické vinutia strojov a stroje na dlhé Qingze, a zvýšila renováciu jemných uzlov priadze, čo výrazne znížilo intenzitu pracovnej sily pracovníkov. Investoval viac ako 10 miliónov juanov do inštalácie nových zariadení na odstraňovanie prachu a klimatizáciu na zlepšenie pracovného prostredia. Počnúc najmenším detailovým školením bezpečnej a civilizovanej chôdze zamestnancov stálo 80 000 juanov za zriadenie a maľovanie dopravných značiek na cestách spoločnosti, aby vzdelávali zamestnancov, aby jazdili civilizovaným spôsobom a zvýšili povedomie o bezpečnosti dopravy. Lídri a odborníci Federácie odborových zväzov All-Číny a projektových predstaviteľov Japonskej medzinárodnej nadácie navštívili prácu našej spoločnosti na bezpečnosti výroby a ochrane práce a plne ju potvrdili.
2. Rovnaké konzultácie a rešpektovanie práva demokratického riadenia zamestnancov
Vždy sa dodržiavame o princípe orientovanom na ľudí, berieme „obohacovanie spoločnosti a obohacujeme zamestnancov“ ako našu spoločnú základnú hodnotu, berieme podnikové efektívnosť a zvyšovanie príjmu zamestnancov, pretože náš spoločný cieľ a dodržiavanie „troch morálov“ v procese rozvoja podnikov, menovite: hlavné záležitosti sú častejšie podrobené zamestnancom. Tvoria „štyri mechanizmy“, konkrétne: mechanizmus demokratického riadenia, demokratickú účasť a demokratický dohľad nad zamestnancami na konferencii zástupcu zamestnancov ako základnú formu; mechanizmus koordinácie pracovných vzťahov s rovnakými konzultáciami a podpisom kolektívnych zmlúv a individuálnych pracovných zmlúv ako základnej formy; a mechanizmus ochrany zamestnancov s „piatimi poisteniami“ ako základnou formou. Na základe konferenčného systému zástupcov zamestnancov, s zverejňovaním záležitostí tovární ako platformy as zberom návrhov ako dopravcom sa zamestnanci vyzývajú, aby sa aktívne starali o rozvoj, rozvoj podpory a venovali sa rozvoju. Múdrosť a sila zamestnancov sa spoločne kondenzujú pri rozvoji podniku a stávajú sa hlavnou silou harmonického rozvoja podniku. Jeden alebo dva mesiace pred obnovením pracovnej zmluvy spoločnosť komplexne vykonáva revíziu a zlepšovanie a vyjednávanie v mzdách zdola na vrchol. S účasťou všetkých zamestnancov sú zverejnené najmenej dve diskusie a konzultácie a miera podpisu zmluvy o pracovnej sile zamestnancov, miera poistného krytia, miera rastu miezd a včasná miera mzdy je „štyri stovky percent“. Implementujeme otvorené záležitosti továrne, trváme na otvorenosti pri rozhodovaní o hlavných spoločnostiach, otvorenosti vo veľkých materiálových nákupe, otvorenosti v hlavnom ponuke inžinierskych projektov, otvorenosti v distribúcii platov a prínosoch, otvorenosti pri výbere a nábore funkčného riadenia personálu, otvorenosti v odmeňovaní a trestoch, otvorenosti v oblasti vzdelávania a výcviku a otvorenosti v oceneniach pre Advanced a Model Innovation. Vymenujeme ľudí na základe ich podstaty a zverejňujeme odmeny a tresty. Medzi akcionármi sa vytvorili dobré vzťahy spolupráce a medzi všetkými zamestnancami sa vytvorili úzke partnerstvá.
3. Zlepšiť organizáciu a udržiavať harmonické a stabilné pracovné vzťahy
Spoločnosť zriadila úrad pre správu úverov a úradný úrad pre správu a sprostredkovateľský mechanizmus založený na únii a administratíve. Zorganizoval personál, aby študoval a trénoval zákony a nariadenia, ako je zákon o pracovných zmluvách, sprostredkovanie pracovných sporov a rozhodcovský zákon Čínskej ľudovej republiky a zákon čínskej ľudovej republiky. Zriadila tiež mediačný výbor pre pracovné spory a mediačný výbor pre ľudu na poskytovanie právnej pomoci zamestnancom na ochranu svojich práv v súlade so zákonom. Spoločnosť sa stará o zamestnancov v núdzi a rozširuje harmonickú kultúru na rodinnú kultúru. Spoločnosť každý rok prideľuje špeciálny fond na účet Únie na zriadenie fondu vzájomnej pomoci pre zamestnancov v núdzi a poskytuje životnú pomoc zamestnancom v núdzi. Ročné fondy pomoci pre zamestnancov v núdzi sú viac ako 100 000 juanov a náklady na zdravotnú starostlivosť sa preplatia za viac ako 200 000 juanov. Spoločnosť uviedla na trh program „Zlatá jesenná školská pomoc“, ktorý venoval viac ako 200 000 juanov na vysokoškolských štipendiách pre deti zamestnancov v núdzi a viac ako 30 000 juanov v oblasti sociálnej pomoci pri školskom vzdelávaní. Spoločnosť vykonáva každý jarný festival „Projekt s teplom“ a vedúci predstavitelia spoločnosti navštevujú a upokojujú viac ako 30 rodín zamestnancov v núdzi. Spoločnosť poskytuje deťom zamestnancov, aby chodili do školy. V prípade základných a juniorských stredných škôl pre nich spoločnosť zabezpečuje jednotlivé internáty a poskytuje tiché a pohodlné životné prostredie. Pre zamestnancov v treťom roku juniorskej strednej školy alebo v treťom ročníku strednej školy spoločnosť zabezpečuje denné zmeny v maximálnej možnej miere alebo udeľuje každoročnú dovolenku, aby zamestnanci mali dostatok času na to, aby sa o svoje deti dobre starali. Spoločnosť sa snaží vytvárať podmienky pre deti zamestnancov, aby sa stali úspešnými. Prostredníctvom premyslených služieb môžu zamestnanci pracovať s pokojom. Spoločnosť bola hodnotená ako národný model podniku s harmonickými pracovnými vzťahmi.
3. Chráňte práva a záujmy zákazníkov a dodávateľov
1. Ochrana práv zákazníkov
Spoločnosť sa zameriava na strategické ciele a dodržiava obchodnú filozofiu „využívania dôkladného riadenia, točenia kvalitnej priadze a lezením na najvyšších zákazníkov“, berie „vysokú značku, vysokú kvalitu, vysoké prémiové a vysoké lepivosť“ ako cieľ, používa „SWOT, SWOT“ a ďalšie nástroje, na trh a segmentuje trhu, zámok v kľúčových skupinách zákazníkov. „Výstavný marketing, marketing slova, marketing technického výskumu, marketing vedomostí, marketing v hodnotách, sieťový marketing“ a ďalšie metódy a používa „tridsať článkov o servisných pokynoch spoločnosti“, aby zákazníkom „informoval sa o kvalite, rozpoznával účel, porovnal výhody, rýchle dodanie a pohodlnejšie“, zakladajte „dlhodobú, stabilnú, stabilnú, stabilnú a dobrú spokojnosť so zákazníkom. Bežný rozvoj zákazníkov a spoločnosť.
1. Vyhrajte zákazníkov s výrazným marketingom a inovatívnymi službami
Štandardizujte procesy služieb zákazníkom tak, aby splnili a prekročili očakávania zákazníkov poskytovaním dobrej kvality produktu a premyslenými humánnymi službami.
Spoločnosť založila 30 usmernení pre zákaznícke služby s obchodnou filozofiou „využívania najprísnejšieho riadenia, točenia priadze a lezenie na zákazníkov“. Personál vedúcich pracovníkov na čele s predsedom a generálnym riaditeľom navštevujte strategických a kľúčových zákazníkov každý štvrťrok, aby pochopili potreby zákazníkov. Vypočujte si názory vrcholového manažmentu zákazníkov a vylepšite vzájomné priateľstvo. Každý rok prostredníctvom rôznych foriem medzinárodnej a domácej priadze, odevov, výstavy textílií, veľtrhov objednávok a zákazníckych združení, vzájomné porozumenie medzi zákazníkmi a zákazníkmi, zákazníkmi a spoločnosťou a spoločnosťou sa vylepšuje a ďalej sa uchopia všeobecné názory a pocity zákazníkov, ako aj vývojové trendy v tomto odvetví. Podnikateľský personál pravidelne navštevuje zákazníkov spoločnosti. Táto metóda získava priame informácie a má veľkú úlohu pri podpore zlepšovania výrobných technológií a služieb spoločnosti. Bojujeme sa o to, čo zákazníci sa obávajú, a premýšľajú o tom, čo si zákazníci myslia. Ak je dátum dodania zákazníkov skutočne naliehavý, vyriešime osobitné záležitosti a prednosť každej trase poskytneme prioritu. Pomôžte zákazníkom riešiť problémy, vytvárať hodnotu pre zákazníkov a zlepšiť lojalitu zákazníkov. Dobré vzťahy so zákazníkmi zvyšujú počet opakovaných objednávok zákazníkov, takže zákazníci aktívne odporúčajú produkty spoločnosti. Dobré vzťahy so zákazníkmi a ústa sa stali spôsobmi propagácie spoločnosti.
2. Spravujte zákazníkov podľa kategórie a zamerajte sa na údržbu
① Údržba klasifikácie
Správa údržby zákazníka
② Správa archívov
Spoločnosť založila elektronické súbory zákazníkov vrátane základných informácií o zákazníkoch (podnikové formuláre, aktíva, úverový stav atď.), Informácie o charakteristikách zákazníka (odroda produktu, špecifikácie, predajné kanály atď.) A požiadaviek na suroviny zákazníkov (požiadavky na surovinu dopytu, rozmanitosť, špecifikácie, požiadavky na kvalitu atď.). Po každom prieskume alebo kontakte so zákazníkmi bude predajný personál okamžite zhromažďovať informácie o zákazníkoch a uložiť ich do súborov zákazníkov a analyzovať informácie o existujúcich zákazníkov, zákazníkoch konkurentov a potenciálnych zákazníkov a poskytnú ich oddeleniu výskumu a vývoja produktov. V prípade strategických zákazníkov a kľúčových zákazníkov sa okrem vyššie uvedených informácií zameriavame aj na zhromažďovanie osobných informácií od ich tvorcov rozhodnutí, technických dohľadu a nákupných dohľadu a nadviazajte hĺbkové spojenia a komunikačné kanály tým, že ich najímajú ako technických konzultantov.
③hierarchická údržba
l Pre strategických zákazníkov a kľúčových zákazníkov sú funkcie služieb spoločnosti:
Zriadiť regionálnych manažérov alebo pracovníkov na plný úväzok na poskytovanie služieb. Prostredníctvom kompletného predpredajného systému, predaja a servisného systému po predaji, najmä posilnenia technických služieb, môžeme splniť a prekročiť očakávania zákazníkov a konsolidovať vzťahy so zákazníkmi.
Spoločnosť pravidelne pozýva zástupcov strategických zákazníkov a kľúčových zákazníkov, aby navštívili spoločnosť a propagovali ich riešenia systému Advanced Management System.
Okrem strategických zákazníkov a kľúčových zákazníkov sa spoločnosť snaží uspokojiť potreby ostatných zákazníkov.
l Pre všeobecných zákazníkov posilňujeme interné riadenie s cieľom poskytovať výrobky a služby so zaručenou kvalitou a množstvom a vysokou účinnosťou.
l Spoločnosť tiež vytvorila súbory potenciálnych zákazníkov a vykonala cielenú propagáciu značky.
3. Posilniť služby a vytvárať hodnotu pre zákazníkov
① Výhody produktu
Filozofiou spoločnosti nie je jednoducho predávať produkty, ale predávať hodnotu a služby a poskytovať zákazníkom produkty hodnoty za peniaze, ako je znázornené na obrázku 3.3.2.1-1. Cena výrobkov spoločnosti je o jeden alebo dvetisíc juanov/tona drahšia ako cena konkurentov a má svoje vlastné výhody: presný počet a pomer priadze, vysoká miera dokončenia, vysoká efektívnosť výroby pre zákazníkov, nízka strata výrobkov, vysoká miera produktov, jasné farbenie, veľa opakovaných objednávok od zákazníkov a nízka strata zo skripovania odevu atď.
② Koncept služieb „Štyri uniformy“
Vďaka tomuto problému ako sprievodca predseda zvolal tím vedúceho manažmentu, aby formuloval stratégiu „dvoch poslušnosti“ „produktov poslúchajúcich sa dopytu po trhu, kvalitné dodržiavajú potreby zákazníkov včas“ a urobili „štyri jednotné“ nepružné predpisy: ak zákazník vyvolá kvalitnú námietku, poskytneme službu do 24 hodín do 24 hodín v provincii a do 48 hodín mimo provincie. Po druhé, ak sa vyžaduje dôkaz, bez ohľadu na to, koľko, poskytneme dôkazy ku dverám. Po tretie, počas zmluvného obdobia, ak sa zvýši cena surovín, vykonáme ju podľa zmluvy a nikdy ju neľutujeme. Po štvrté, keď nás zákazníci potrebujú, aby sme pre nich testovali nové produkty, bez ohľadu na to, aké ťažké je alebo koľko, budeme spolupracovať vo vývoji. Spoločnosť má v súčasnosti viac ako 4 000 používateľov a ročný objem obchodu s viac ako 30 000 transakciami. V priebehu rokov boli zákazníci v našej spoločnosti veľmi istí.
4. Postupy prieskumu spokojnosti a vernosti
Spoločnosť každý rok pravidelne vykonáva spokojnosť zákazníkov a vernostné prieskumy vo forme dotazníkov, čím sa pre spoločnosť vytvára systém spokojnosti a vernostného prieskumu zákazníka.
Prieskum spokojnosti zákazníkov zahŕňa aspekty, ako sú produkty (technologické vedenie, stabilita, balenie), dodávka (presnosť), služba (rýchlosť), podmienky nákupu a zmluvy o predaji a porovnanie s konkurentmi. Vernosť zákazníkov vyšetruje hlavne ochotu zákazníkov uskutočňovať opakované nákupy, odporúčame ostatným, aby si kúpili, zvýši objem nákupu, buďte ochotní kúpiť, aj keď sa cena mierne zvyšuje a naďalej venuje pozornosť spoločnosti a novým produktom. Miera vymáhania dotazníka sa vyžaduje, aby bola vyššia ako 80%. Pre každú položku sa berie vážený priemer a otázky, ktoré vyvolávajú zákazníci, sa počítajú. Podľa dôležitosti a spokojnosti sa „Správa o spokojnosti a vernostnom prieskume“ zostavuje a informuje príslušné oddelenia spoločnosti a každé príslušné oddelenie sa vyžaduje, aby navrhlo plány zlepšovania a časové uzly. Kancelária generálneho riaditeľa spoločnosti je zodpovedná za sledovanie pokroku a účinkov zlepšenia systémov, procesov, personálu, školenia atď. Na rôznych oddeleniach.
5. Na implementáciu vylepšení použite spokojnosť a lojalitu
Hlavnými spôsobmi, ako spoločnosť zhromažďovať informácie o spokojnosti a nespokojnosti zákazníka, sú: prijímanie sťažností zákazníkov, komunikácia priamo so zákazníkmi, dotazníky a analytické údaje a výsledky priemyselného výskumu (napríklad porovnávacia analýza objemov zákazníkov v rovnakom období a kvalite referenčných a konkurenčných výrobkov).
Spoločnosť sleduje a chápe názory a návrhy zákazníkov na výrobky, služby a transakcie prostredníctvom nasledujúcich metód.
① Pravidelné návštevy
Spoločnosť sformulovala „metódu riadenia návštevy používateľov“ a usporiadala personál výroby, predaja a výskumu na návštevu rôznych skupín zákazníkov podľa plánu. Prostredníctvom inštitucionalizovaných a štandardizovaných aktivít návštevy spoločnosť chápe názory a návrhy zákazníkov a príslušný záznam riadiaceho personálu, organizovanie, zlepšovanie a poskytovanie spätnej väzby.
Výmena konferencie
Komunikujte so zákazníkmi prostredníctvom predaja, technických a iných stretnutí a počúvajte ich názory a požiadavky.
Spoločnosť sa každý rok aktívne podieľa na rôznych činnostiach organizovaných priemyslom a združeniami, ako sú výstavy priadze, štandardné stretnutia propagácie, technické výmenné stretnutia atď.
③Kvalitné činnosti
Spoločnosť organizuje technikov kvality výroby, aby pravidelne navštevovali trh, komunikoval a trénoval so zákazníkmi, porozumel využívaniu produktov na mieste a počúva názory zákazníkov.
④ Výroba a marketingové stretnutie zápasov
Každý štvrťrok sa koná výrobné a marketingové dokovacie stretnutia. Marketing poskytne spätnú väzbu na výrobu spokojnosti zákazníkov a konkrétne problémy týkajúce sa obáv a výroba poskytne spätnú väzbu marketingu o nedávnych výrobných podmienkach a charakteristikách ukazovateľov súvisiacich produktov, takže marketingový personál môže venovať pozornosť korešpondencii potrieb zákazníkov počas procesu predaja.
Služby
Spoločnosť je testovacia agentúra akreditovaná priemyselnou asociáciou s úplným súborom nástrojov na testovanie na konštantnej teplote a vlhkosti laboratórií. Udržiava tiež spoluprácu s autoritatívnymi inštitúciami, ako je napríklad Nantong Fiber Testing Institute, s cieľom vykonávať rýchle testovanie a sledovanie kvality a využívania nových produktov na uspokojenie potrieb zákazníkov v najväčšej možnej miere.
Prijatím vyššie uvedených metód je informácie s miečom spätnej väzby od zákazníkov: zákazníci vo všeobecnosti odrážajú, že sú spokojní s kvalitou stability výrobkov spoločnosti, včasnosťou dodávky produktu a službou personálu.
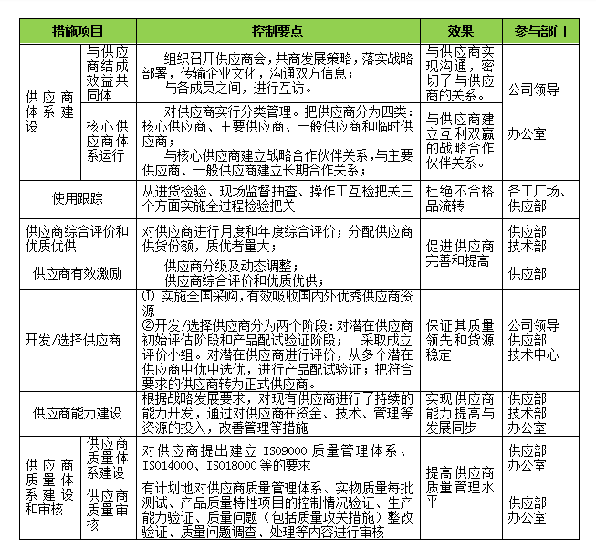
2. Ochrana práv a záujmov dodávateľov
1. Správa dodávateľov
Spoločnosť nadviazala strategické partnerstvá s hlavnými dodávateľmi a klasifikáciami a riadi dodávateľov podľa pravidla troch.
Hlavnými dodávateľmi sú: SinoPec Yizheng Chemical Fiber Co., Ltd., Tangshan Sanyou Co., Ltd., Xinjiang Construct Corps č. 3 Dodávka a marketingová spoločnosť Agricultural Division a Marketing Corporation, Shandong Yamei Technology Co., Ltd. Atď. A ich dodávkové účty za 80% z celkového počtu spoločností.
Obojsmerné požiadavky medzi spoločnosťou a jej hlavnými dodávateľmi
Spoločnosť venuje osobitnú pozornosť vzťahu s dodávateľmi a identifikovala kľúčových dodávateľov a partnerov. S cieľom podporovať dlhodobú spoluprácu, vzájomné zlepšenie a rozvoj obojstranne medzi týmito dvoma stranami vykonáva hlavne nasledujúce aspekty.
2. Opatrenia na implementáciu obstarávania
Podľa plánovania procesu obstarávania je implementácia procesu obstarávania organizovaná z dvoch aspektov: obchodný proces obstarávania a proces riadenia dodávateľov.
Opatrenia na vykonávanie procesu obstarávania
3. Vytvorte strategické partnerstvo s cieľom maximalizovať záujmy oboch strán
S cieľom minimalizovať náklady na proces obstarávania spoločnosť usporiadala stretnutie obstarávania s cieľom identifikovať celkové náklady na proces obstarávania, najmä vrátane: cyklu obstarávania, nákladov na suroviny, nákladov na dopravu atď. A prijal národné obstarávanie, vyjednávanie, ponuku a porovnanie cien, aby sa zabezpečilo, že náklady na suroviny sú stabilné a klesajúce.
4. Stimuly na hodnotenie dodávateľov
S cieľom dosiahnuť ukazovatele výkonnosti, ako je miera kvalifikácie kvalifikácie zakúpených surovín a cyklus dodávok surovín, je proces obstarávania navrhnutý z dvoch aspektov: obchodný proces obstarávania a proces riadenia dodávateľov, založený na softvéri ERP av súlade so zásadou „dlhodobej stabilnej spolupráce a víťaznej spolupráce“.
Používajte hodnotenie a stimulačné opatrenia pre dodávateľov na podporu sebazlepšovania a neustáleho zlepšovania dodávateľov; Zavádzajte vysoko kvalitné zdroje dodávateľov prostredníctvom rozvoja a výstavby dodávateľov, zlepšíte úroveň výroby a úroveň riadenia existujúcich dodávateľov, znížte náklady na obstarávanie a zlepšujte konkurencieschopnosť dodávateľského reťazca.

